-
Service
Service
- CMC Study Manufacture Preclinical Study Clinical Study Drugs Registration
Compatibility Study
We can provide information on drug-package, drug-process component, and drug-delivery device interactions during drug development. We are equipped with advanced precise analytical instruments such as liquid chromatograph-mass spectrometry (LC-MS), gas chromatograph-mass spectrometry (GC-MS),and inductively coupled plasma mass spectrometry (ICP-MS), with research capabilities covering injectables, lyophilized preparations, inhalation preparations, eye drops, and oral solutions; the packaging materials involved include vials, rubber stoppers, ampoules, cassette bottles, infusion bags, aerosol bottles, and eye drop bottles; manufacturing process components include silicone tubes, stainless steel materials, cartridges, and filter membranes; drug delivery devices include syringes, disposable infusion apparatus and infusion pumps.
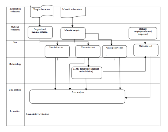
Interaction between Drug and Package Materials, Process Components or Drug Delivery Apparatus:

Study Process:
